「映画監督有志の会」映連にハラスメント撲滅に対する声明の発表や実態調査求める

15

511

この記事に関するナタリー公式アカウントの投稿が、SNS上でシェア / いいねされた数の合計です。

  • 167 267
  • 77 シェア

「映画監督有志の会」が4月13日、日本映画製作者連盟(映連)に対しハラスメントなどの問題と真摯に向き合い、具体的な対策を実施してゆくための提言書を提出していたことがわかった。

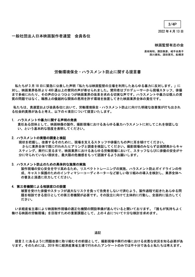
「映画監督有志の会」が日本映画製作者連盟に提出した「労働環境保全・ハラスメント防止に関する提言書」。

「映画監督有志の会」が日本映画製作者連盟に提出した「労働環境保全・ハラスメント防止に関する提言書」。 [高画質で見る]

映連と1年以上にわたって映画業界の労働環境改善を含む包括的な改革のために、フランスのCNC(国立映画映像センター)に相当する統括機関の設立を求め、協議してきた「映画監督有志の会」。メンバーには是枝裕和諏訪敦彦岨手由貴子西川美和深田晃司舩橋淳が名を連ねている。同会は映画業界の性加害やハラスメントに関する問題が取り沙汰され、3月18日に「私たちは映画監督の立場を利用したあらゆる暴力に反対します。」という声明を発表。さらに3月24日にはフリーランスを守るための契約書の雛形を作成中の文化庁に、ハラスメントに関する問題についての調査、検証の必要性を要望していた。

提言書の中で「映画監督有志の会」は映連に対して主にハラスメント撲滅に対する声明の発表、実態の検証・調査、防止対策の具体化、そして第三者機関による相談窓口の設置などの行動の必要性を訴えた。また“私たち映画監督にとっても、映画製作者連盟の皆様にとっても、真摯に向き合うべき内容”の資料として芸能従事者協会による「フリーランス芸能従事者の労災と安全衛生に関するアンケート 2022」、表現の現場調査団による「『表現の現場』ハラスメント白書 2021(映像分野抜粋)」を提供。さらに「残念ながら今の映画業界は、若者が働いてみたいと夢見る世界でもなければ、私たちが胸を張り就職を勧めることができる場所でもありません。この現実を、私たち映画関係者は直視しなければなりません」とつづっている。なお、いずれの資料も各公式サイトで閲覧可能だ。

4月13日の場には諏訪、西川、深田、舩橋が出席。諏訪は「現在、労働環境等の改善に向けて映連でも協議中かと思いますが特にハラスメントの問題については、業界でも影響力の強い映連からも、声明でなくても何かしらの指針、方針を打ち出していただいた方が、広く社会に伝わり、具体的な対策実施に向けても強い推進力を得られるのではないでしょうか」と提言し、深田も「表面化してなくても、調査や報告、そして我々に寄せられているメッセージを見ると、事態はかなり深刻です。映画業界は、俳優にかかわらずスタッフも多くはフリーランスの方で支えられてますが、特にそのフリーランスの方が相談できる機関、受け皿がない状況で、今、このタイミングで、スピード感をもって動いていくことが大切」と伝える。

舩橋は「明らかな犯罪以外の『グレー』なハラスメントに対する業界内での基準は曖昧というか制度が整備されてないのが実情です。問題の理解・把握の次には自分たちでガイドラインなりを策定することはできないでしょうか」と発言。西川も「韓国映画界の現場もここ数年で劇的に改善されたと聞きます。各国で急速に措置が取られていて、困ったときに声をあげて連絡できる第三者機関も置かれています。何か施作をすれば、一気に『0』にはならなくとも、確実に変化があるのでは」と訴えた。

「映画監督有志の会」による発表によると、映連は現在、改善に向けての対応策を協議中とのこと。映画ナタリーでは報道向けの資料から「映画監督有志の会」による「労働環境保全・ハラスメント防止に関する提言書」の抜粋画像を掲載している。

この記事の画像(全2件)

リンク

この記事が役に立ったらいいね!をお願いします

いいね!をすると、Xのタイムラインであなた向けのナタリーの記事が表示されやすくなります。

いいね!する

読者の反応

河添 誠 KAWAZOE Makoto @kawazoemakoto

「映画監督有志の会」映連にハラスメント撲滅に対する声明の発表や実態調査求める https://t.co/qFN6TAaG51

コメントを読む(15件)

関連記事

是枝裕和のほかの記事

あなたにおすすめの記事

このページは株式会社ナターシャの映画ナタリー編集部が作成・配信しています。 是枝裕和 / 諏訪敦彦 / 岨手由貴子 / 西川美和 / 深田晃司 / 舩橋淳 の最新情報はリンク先をご覧ください。

映画ナタリーでは映画やドラマに関する最新ニュースを毎日配信!舞台挨拶レポートや動員ランキング、特集上映、海外の話題など幅広い情報をお届けします。